保守と革新
保守とは、現状維持
(体制側)
革新とは、現状打破
(反体制側)
現行の体制や制度などを保持しようと試みるのが「保守」、対して現行の体制や制度を理性・公正・平等・合理性などの観点から改革しようと試みるのが「革新(または改革派)」と称される
引用:高等学校政治経済/政治/保守と革新、右翼と左翼
この分け方が、最も判りやすいです。
保守の対義語は革新
現状は、時代背景によって異なる
ここでポイントとなるのは
↑の「現状」は
時代と場所(国)によって異なる
ということ。
大きな政府が
「現状」の場合もあれば
小さな政府が
「現状」の場合もある
「現状」=その社会で最も力を持っている思想(体制)
保守:王族、貴族
革新:市民(資本家)
★市民革命……成功!
【自由放任主義時代】
保守:資本家
革新:共産主義(社会主義)
★共産革命……後世に影響は残したものの体制側になるには至らず!
【自由主義・グローバリズム時代】
保守:資本家
革新:ナショナリズム、反グローバリズム
ざっくりですがこんな感じ
封建主義が保守の時もあったし、
今みたく自由主義が保守の時もある。
もし社会主義が世界や国家の体制側に居たら、社会主義が保守です。
その時に民主化運動する勢力(レジスタンス)が革新。
ですが幕府が倒れた後は、
倒幕側が政権を担ったので保守になります。
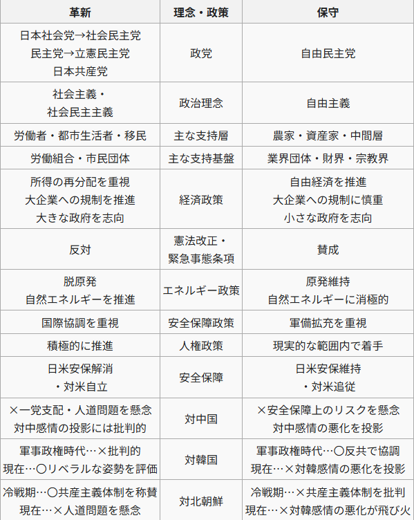
現代日本の保守派、革新派は?
『20世紀後半以降の日本』における
保守と革新

引用:高等学校政治経済/政治/保守と革新、右翼と左翼
保守→体制側
革新→反体制側
大体合ってますよね。
大筋はこれで合ってると思います。
【今の日本】の現状は、
大体こんな感じってコト。
※労働者(大衆)は特に何も考えていなかったり、場酔い的に雰囲気に流されたりして、必ずしも自分たちに有利な方を支持するとは限らない七面倒臭い存在。
本来の保守支持層である、中間層や農家が自民党支持で報われなくなってきたので、その人たちが次第に革新派の意見を取り入れ始め、コロナ以降自民党が選挙で何度か少数与党になったり、2025年には革新派の意を汲んだ(とも取れる)高市首相が総理になったり、という変化が起こってきています(2026.3執筆)。
近年(今2026.3)、トランプ大統領や高市早苗総理が誕生するなど、日米にてナショナリズムが盛り返しているものの、体制側(世界の常識)は未だ自由主義(グローバリズム・市場主義)です。
これがアメリカでも日本でも、一番強いイデオロギー。
勝ち組は保守、負け組は革新
原則、
勝ち組は保守となり、
負け組は革新となる。
もう少し正確に言えば
「勝ち組」ほどでなくとも、
「安定」していれば
(自分と自分の家族がそれなりに幸せな人生が送れる状態ならその人は)
保守(現状維持、現状肯定)になります。

↓↓↓↓↓↓↓↓↓↓
普通の人は、基本保守
だと考えます。
普通の人が革新になる様な社会は、
長続きしません。
普通の人=その社会の大多数
大多数が現状打破したい
と思っている社会は長続きしないはず。
![]()
革新派の数が多くなると、
体制(保守)を倒しに動きます。
反体制運動(選挙)とか。
余程追い詰められていれば革命とか。
普通の人=最もボリュームの多い層
日本で言えば、
中間層です。
年収4~500万以上稼いで、
結婚して家庭持って、
みたいな層。
※日本の平均年収は2026年400万円台後半
保守・革新問題は欲望との戦いの歴史
保守・革新問題は、人間の欲望との戦いの歴史
現行の体制や制度などを保持しようと試みるのが「保守」、対して現行の体制や制度を理性・公正・平等・合理性などの観点から改革しようと試みるのが「革新(または改革派)」と称される
引用:高等学校政治経済/政治/保守と革新、右翼と左翼
これを基に考察すれば、
保守側は常に、理性、公正、平等、合理、に
重きを置いていないということ
=欲望が先行している、
と考えられる。
(人間は自分が体制側・多数派にいるとき、理性・公正・平等・合理性などよりも、自分が今報われている体制、つまり保身(欲望)を優先させる)
欲望が行き過ぎるのが
常ながらの「現状」なら、
人間は欲望>理性、
の生き物だと解釈できる。
保守・革新の流れ
②その欲望の犠牲になった者たちの我慢が限界に達し、理性、公正、平等、合理を元に体制側を非難、反撃する(革新)
ワイらは、
この①と②を
昔から繰り返してる。( இωஇ )
保守・革新問題への解決法
私が考える解決法は2つあります。
1つめは当ブログ開始時から訴えており、
2つめは2020年以降訴えています。
①欲望をほどほどに抑える
主に体制側(保守)にお願いしたいことです。
これをやれば、
(革新側の)反発が起きにくく
(革新が発生せず)、
社会が長続きする。
人間、自分の生活がそれなりに保てていたら、
反体制運動はしないものです。
(革新にならない、ってこと)
いわゆる、
普通の人生、が送れたら……。
要するに、
人から過剰搾取するな、
ってことです。
封建主義は、
王族貴族の権力を肥大化させ、好き放題し過ぎ
結果、反対派が(市民革命で)爆発し
自由主義は、
資本家が欲望のままに自由競争し過ぎ
結果、反対派が(共産革命で)爆発した。
ということは
体制側(保守)が
欲望をほどほどに押しとどめ、
体制側ではないとされる人にも
それなりの幸せを与えることが
結果として、体制側も息が長くなる。
つまるところ、
みんな保守にしろ、
ってことです。
=みんなが現状維持したい
と思うような社会にしろ、
ってことです。
私はそう思います。
現行体制で報われない人たちへの配慮を。
保守(現行体制)=完璧・絶対
ではない
ことを頭に入れ、保守(現行体制)で
幸せになれない人に目配りし
その人達が反発しない程度に配慮し、
現体制の恩恵を十分に受けられない層を
切り捨てない。
自分たちが良いからといって
(体制側にいるからと言って)
それを盲信しないこと。
体制の外にいる人たちを
弾圧・疎外しないこと。
(保守側)に立った存在が
やり過ぎない。
これが社会が持続するコツ……
じゃないでしょうか?
なぜなら体制側が
好き放題やり過ぎた結果、
反発が起きて社会体制が変わる、
ということを
これまでの歴史が繰り返しているから。
※これは革新派が
現行体制(保守)を打倒して、
自分たちが保守側になった暁にも、
同じことが言えます。
もし、今の社会が
人々の生活が
(少なくとも文明水準に沿う程度までは)
保障されているにも関わらず
平等主義が行き過ぎて、
能力のある人が
能力に応じて報われない世の中なら
私はそっち側に立って意見していると思います。
んで、ま~
マルクスの時代(の文明)なら
せいぜいここまでが
限界だったかもしれませんが
人類の文明は進化し、
供給は進化・自動化されていきます。
よって第二の案が登場します。
②文明の進化で、供給能力を向上
物質的な豊かさ
もう1つは、これです。
みんなを経済的に豊かにする。
供給能力向上
(文明の進化、経済成長)
そして供給の自動化
(必要労働からの(段階的)解放)

どんなに優しい人でも、
また①の案を了承している人でも、
自分の食い扶持がないときに
他人に分け与えたりはできません。
道徳や信仰(精神論)だけでは焼け石に水。いずれは限界が来て崩壊します。信仰のみで統治しようとする社会は、そうですね、ベルセルクの生誕祭の章に出てくる、影の塔周辺の難民テントみたいな世界になります(笑)あそこが正に、供給のない社会です。支配の為の宗教、赤貧で渇いた心、密告制度。多くの人はあの世界に道徳や倫理が足りてないと思いがちですが、あの世界に足りていないものは、(資源と)供給です。道徳倫理はその後の話です。
![]()
要は供給能力が足りない世の中、
パイが少ない世の中だから
みんな我利我利になって
抑圧された側も、体制側も
精神的余裕がなくなって
(保守は今の優位な立場を躍起になって守り、革新は自分たちの生活(自由)を手に入れようと躍起になる)
**主義とか鋭角的なこと言い始めたりして、
保守と革新に分かれて戦って
……となる。
供給がない社会では
皆ささくれ立って
奪い合い、争い合うのです。

マルクスの時代(1818~1883)
※資本主義・市場原理では格差が開き続ける

ケインズの時代(1883~1946)
※政府支出により有効需要をもたらし、不況を脱出する(社会価値がお金ではなく供給に在ると理解していないと出ない案。ケインズは将来的には労働時間を短縮できる、とも述べている)

それぞれ、今より遥かに
供給が無かった時代でした。
(マルクスは200年前、ケインズは100年前)
今はマルクスやケインズ(またはその時代を生きた人たち)の抱えていた問題が、圧倒的な供給力(文明)でほとんど解決できる(より良い方法が見つかる)と私は見ます。
供給能力は高まり続ける
・産業革命前★
・産業革命後★★★
・現代 ★★★★★
(実際はこんなもんじゃなく、何百倍、もしかしたら何千倍の差があります)
ほとんどの人は一定以上満たされていれば、
社会に反抗とかしません。
**主義とかそんな面倒な事、
やる必要自体ないわけです。
普通に資本主義やって
文明を進化(生産性向上)させつつ、
みんなに文明の度合いに応じて
富を配ります。
能力がある人、努力した人は
その分+で報われるよう
それ+で富を獲得できるようにします。
※富→資源を元にした供給(人力+機械)
私はこの考え方を提案します。

↑本記事を書くにあたり最も参考になった記事(wikiだけど)。おススメ。
右翼・左翼や保守・革新の定義は、常に「その時代において、どのような価値観が支配的権威であったか」によって規定される
引用:高等学校政治経済/政治/保守と革新、右翼と左翼
他にもかなりの記事を読みましたがそのほとんどが、保守=伝統派、リベラル=自由・人権派、革新=マルクス共産主義、と書かれている記事でした。一般的によく見る分け方ですが、この分け方だと保守・革新の定義が曖昧になる。なぜなら、時代や国によって保守の内容は変わる(それに伴い革新の内容も変わる)から。
保守:現行体制
革新:現行体制以外
【第二段階】
リベラル、ネオリベラル、グローバリズム、ナショナリズム、etc.
この分け方だとスッキリするかと。





